* 출처
https://github.com/fujigaya2/Mascon2Switch
https://fujigaya2.blog.ss-blog.jp/2021-03-19
* 준비물
1) PS1용 마스콘(원핸들 타입)
2) 아두이노 프로 마이크로 5V
3) PS1 USB 어댑터 : https://www.coupang.com/vp/products/4589833519?vendorItemId=72940240677&sourceType=MyCoupang_my_orders_list_product_title&isAddedCart=
4) 만능기판 10x10
* 프로그래밍
1) 위 깃허브의 소스를 다운받아 압축을 푼다
2) 아두이노 IDE를 실행하고, 메뉴의 툴 > 보드 > 보드 매니저를 선택한 뒤 'Arduino AVR Boards'의 버전을 1.8.2로 맞춰준다.
3) 메뉴의 툴 > 라이브러리 관리를 선택하여 라이브러리 매니저를 띄우고 'Arduino STL'을 찾아서 설치해준다. 이때 최신 말고 버전 1.1.0을 설치한다.
4) C:\Program Files (x86)\Arduino\hardware\arduino\avr\boards.txt를 텍스트 에디터로 편집한다.
- 285행 leonardo.vid.1=의 뒷부분을 0x0f0d로 변경한다.
- 286행 leonardo.pid.1=의 뒷부분을 0x0092로 변경한다.
- 311행 leonardo.build.vid=의 뒷부분을 0x0f0d로 변경한다.
- 312행 leonardo.build.pid=의 뒷부분을 0x0092로 변경한다.
5) 메뉴의 툴 > 보드 종류를 Arduino Leonardo로 설정하고, 보드에 스케치를 기록한다.
6) 기록이 끝나면 아두이노를 PC에서 분리했다가 다시 접속해 본다. 장치 관리자의 포트 항목에서 Arduino가 아니라 USB 시리얼 장치로 인식되는 것, 그리고 VID와 PID가 위에서 변경한 대로 잘 표시되는지 확인한다.
* 연결
1) PS1 USB 어댑터의 케이스를 분리한다.
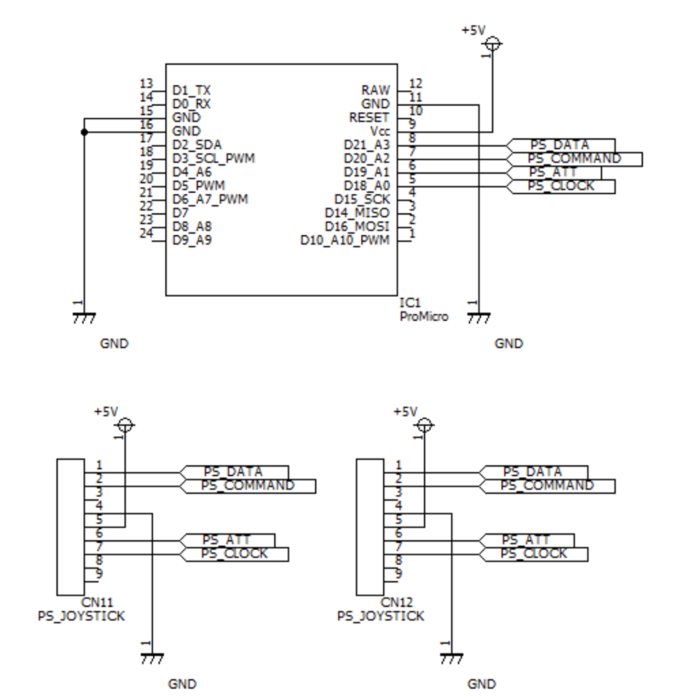
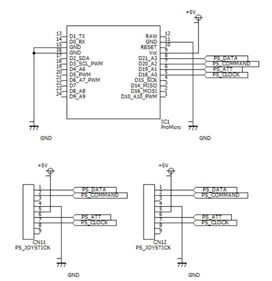
2) 기판을 떼어 버리고 전선을 연결해 준다. 연결하는 것은 DATA, COMMAND, GND, VCC(3.3V), ATTENTION, CLOCK의 6개.


3) 전선을 만능기판에 연결해준 뒤, 위에서 프로그래밍한 아두이노도 만능기판에 적당하게 납땜하고 아래 배선도를 참고하여 이어준다.
(아래쪽에 패드 연결이 2개 표시되어 있으나 한쪽만 참고하고 한쪽은 무시하면 됨)
- GND는 아두이노의 GND핀 3개
- VCC는 아두이노의 VCC핀
- DATA는 아두이노의 A3핀
- COMMAND는 아두이노의 A2핀
- ATTENTION은 아두이노의 A1핀
- CLOCK은 아두이노의 A0핀

4) 납땜과 배선이 모두 끝났으면 스위치 독의 USB 단자와 아두이노의 USB 단자를 케이블로 연결해주고, 스위치 본체 메뉴의 컨트롤러 항목에 들어가서 'Pro 컨트롤러의 유선 연결' 항목을 ON으로 해준다.
5) 이제 전차로 GO 게임을 기동한 뒤 옵션 설정에 들어가서 조작 타입을 '다이렉트'로 해준다.
6) 조작 방법
- 평소 조작하지 않을 때에는 마스콘을 중립으로 놓아둘 것
- 컨트롤러의 START -> 스위치의 X버튼
- 컨트롤러의 A -> 스위치의 Y버튼
- 컨트롤러의 B -> 스위치의 B버튼
- 컨트롤러의 C -> 스위치의 A버튼
- 컨트롤러의 SELECT + START -> 스위치의 ↑ 버튼
- 컨트롤러의 SELECT + A -> 스위치의 ← 버튼
- 컨트롤러의 SELECT + B -> 스위치의 ↓ 버튼
- 컨트롤러의 SELECT + C -> 스위치의 → 버튼
- 컨트롤러의 SELECT + 레버 비상정지 위치 : 스위치의 R 버튼
- 컨트롤러의 SELECT + 레버 가속 5 위치 : 스위치의 L 버튼
- 컨트롤러의 SELECT 5초간 누름 : 스위치의 + 버튼 (게임에 들어갔을 때에는 주행 중이어야 동작함)
'Retro > ETC' 카테고리의 다른 글
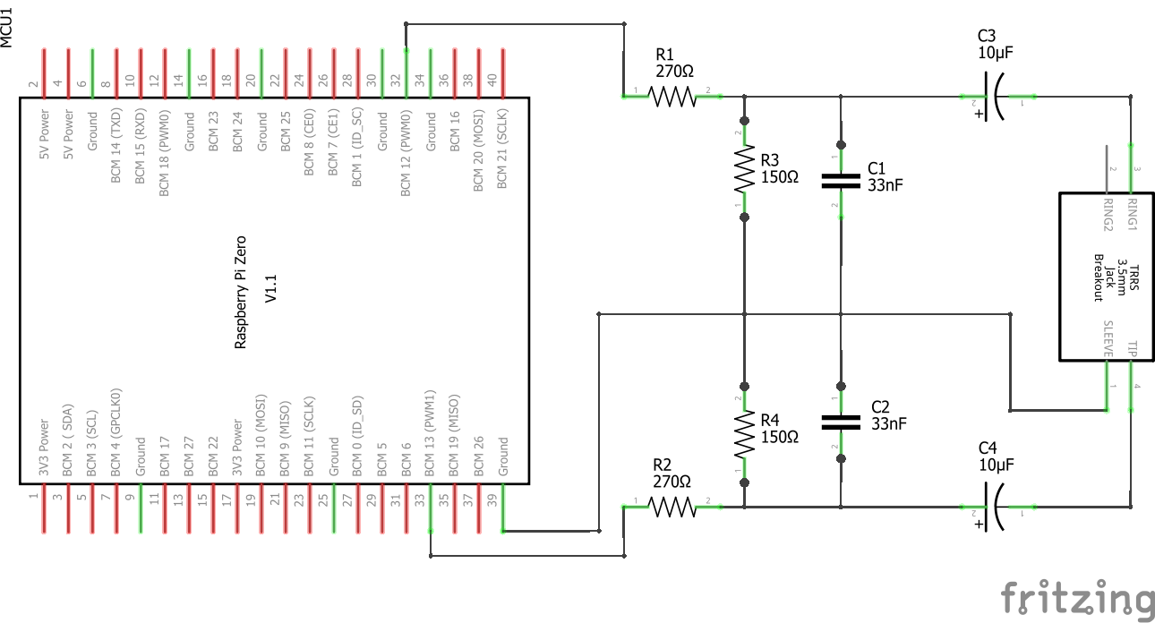
| 라즈베리 파이 시리즈 외부 연결 (0) | 2024.01.03 |
|---|---|
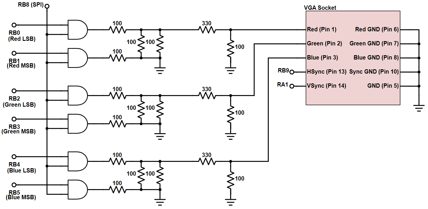
| GPIO - VGA DAC (R-2R DAC) (0) | 2023.12.26 |
| PICO-8 라즈베리파이 머신 만들기 (0) | 2023.12.10 |
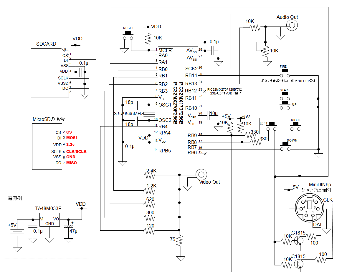
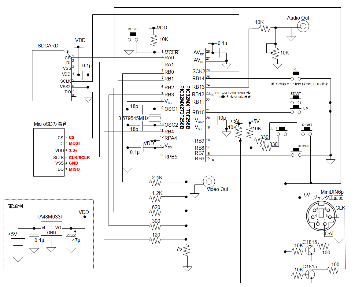
| MachiKania type Z (0) | 2023.12.09 |
| HDMI - Mini HDMI 케이블 제작시 배선 (0) | 2023.12.09 |















